beat365官方网站
beat·365(中国)-官方网站
学校首页
部门首页
通知公告
招聘信息
就业创业指导
大学生创业孵化园
就业信息
房地产金融系
房地产研发设计系
房地产建筑工程系
房地产成本控制系
房地产环境艺术系
房地产设备工程系
房地产营销系
房地产管理系
基础教学部
继续教育学院
中欧国际学院
国际工程管理学院
国际健康管理学院
创业信息
房地产金融系
房地产研发设计系
房地产建筑工程系
房地产成本控制系
房地产环境艺术系
房地产设备工程系
房地产营销系
房地产管理系
基础教学部
继续教育学院
中欧国际学院
国际工程管理学院
国际健康管理学院
首页
就业信息网
>
招聘信息
>
正文
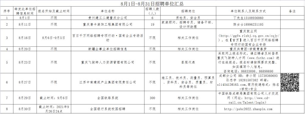
8月1日-8月31日招聘单位汇总
2021-09-01 13:06:30 来源: 点击:
上一篇:
重庆集美乙组装饰工程有限公司招聘简章
下一篇:
7月1日-7月31日招聘单位汇总
分享到:
收藏
版权所有:beat·365(中国)-官方网站 技术支持:信息化处
扫一扫
学校地址:重庆市沙坪坝区明德路3号(重庆·大学城)
电话:61691896 61691899 61736670 61736671 61736672(招办)
主体备案号:渝ICP备09009115号;网站备案号:渝ICP备09009115号-3
邮编:401331站长统计
渝公网安备 50010602500254号
为了获得更好的浏览效果,建议您使用IE8.0及以上版本浏览器登陆本站点