一、专业介绍 Introduction of Major
专业代码:440501
培养目标:本专业培养能够践行社会主义核心价值观,传承技能文明,德智体美劳全面发展,具有一定的科学文化水平,良好的人文素养、科学素养、数字素养、职业道德、创新意识,爱岗敬业的职业精神和精益求精的工匠精神,较强的就业创业能力和可持续发展的能力,掌握本专业知识和技术技能,具备职业综合素质和行动能力,面向工程技术与设计服务行业的工程造价工程技术人员等职业,能够从事中小型建设项目工程量清单编制、工程计量、工程计价、项目招投标、合同价款结算等工作的高技能人才。
核心课程:工程造价原理与控制、建筑工程计量与计价、精装修工程计量与计价、安装工程计量与计价、建设项目招投标与合同管理、建筑工程数字造价技术应用、安装工程数字造价技术应用等。
就业方向:在建筑施工、造价咨询、房地产开发、设计院等企业从事工程造价咨询、成本控制、预算编制、招投标管理、BIM造价应用及项目经济分析等工作。
工作岗位:造价员、预算员、招投标专员、审计专员、资料员、BIM造价工程师等。
二、专业特色 Characteristics of Major
工程造价专业始建于2009年,是beat365老牌全国品牌专业。2016年获批重庆市级骨干专业,同时也是重庆市转型发展专业,重庆市级专业能力提升项目建设专业。
工程造价专业紧密契合国家战略需求,精准对接建筑产业转型升级、“一带一路”建设以及新型城镇化发展,致力于培养具有时代使命感和战略视野的高素质技术技能人才。专业特色显著,核心优势在于深度融合传统工程造价精髓与现代信息技术,如BIM、大数据、智能算量等,构建“传统与数字并重”的复合型技术能力培养体系。通过依托BIM造价咨询工作室深度参与真实项目,为行业提供前沿技术服务,学生在实践中锤炼解决复杂工程经济问题的能力,同时激发出创新思维与自主学习能力。我们致力于打造德技并修、全面发展的技术技能领军人才,使学生具备扎实的专业技能、前沿技术应用能力、持续创新潜力以及高度的职业素养,为建筑行业的高质量发展提供坚实的人才支撑。
工程造价专业教学团队现有教师15人,包括专任教师9人、行业指导教师6人。其中,重庆市教书育人楷模1人,教授1人,正高级工程师2人,副教授5人,高级工程师7人,具有硕士学位12人,一级建造师、一级造价师、高级策划师8人。师资力量雄厚、专业技能精湛、教科研经验丰富。

教学团队照片

教书育人楷模及教师职业资格证书
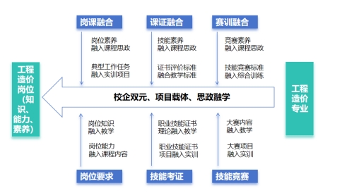
三、“岗课赛证+思政融通”人才培养模式 The talent cultivation model of "on-the-job course competition certificate+ideological and political integration"
工程造价专业在品牌建设中,将专业“校企双元、项目载体、课岗融通”人才培养模式内涵进行了延展和丰富,与“技能竞赛”、“课程思政”进行融合,形成了本专业基于“校企双元、项目载体”的“岗课赛证+思政融通”人才培养模式。以建筑产业链岗位需求“知识、能力、素养”为目标,以职业技能大赛项目为依托,以企业真实工作任务和真实项目为载体,以职业标准、1+X 证书标准为依据,把“岗”融入“课”、把“赛”融入“教”、把“证”融入“考”、把“思政”融入“学”,实现“岗课赛证+课程思政”融通,切实提高人才培养质量。
人才培养模式关系示意图
“岗课赛证+思政融通”的人才培养模式
(一)“岗”融入“课”Integrating "job" into "course"
通过企业走访、实地调研、校企合作,把建筑产业链上真实的工作岗位任务融入教育教学中,把工作中的职业素养要求融入课程思政,在教学中结合项目性实训,实现专业课程教学和工作岗位要求深度融合。
企业调研、校企合作

课程实训、校内外实践
(二)“赛”融入“教”Integrating "competition" into "teaching"
教学中将工程造价专业主要技能比赛相关内容融入课堂教学,把技能竞赛流程融入到实习实训,以赛促教、以赛促学,精技惟新,提高专业教学质量。
学生参加比赛获奖照片
(三)“证”融入“考”Integrating "certification" into "examination"
工程造价专业通过精心设计的课程体系实现课证融通,将具有含金量的职业资格证书(二级造价师证书)或(1+X)证书(如建筑信息模型(BIM)职业技能等级证书、土建预算员证书、全国CAD技能等级证书等)考核内容融入教学内容,确保学生在学习过程中能够系统掌握必要的理论知识和实践技能。
专业技能等级证书
(四)“思政”融“学” Integrating ideological and political education with learning
以造价职业场景为依托,将诚信合规、契约精神、工匠精神等思政元素融入专业课程,通过真实工程案例(如招投标舞弊审计、签证变更纠纷)开展情境教学,引导学生树立“精算细核守底线、造价数据系民生”的职业伦理观,培养兼具专业技能与家国情怀的新型造价人才。
课程思政教学成果