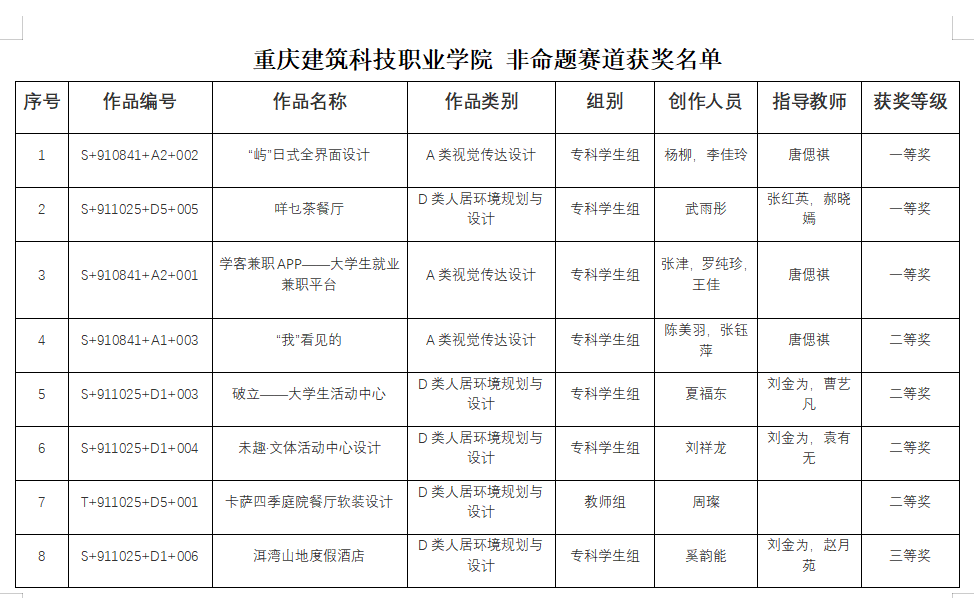
近日,重庆市教育委员会下发了《重庆市教育委员会关于第九届全国高校数字艺术设计大赛重庆分赛获奖情况的通报》(渝教高函[2021]44号)文件,公布了此次赛事获奖名单。beat365在非命题赛道喜获专科学生组一等奖3名,二等奖3名,三等奖7名,教师组二等奖1名,唐偲祺、张红英、郝晓嫣三位教师被评为优秀指导教师。
全国高校数字艺术设计大赛(未来设计师NCDA大赛)为艺术设计领域的高水平知名赛事,是大学生积极参与、具有广泛影响力的专业赛事之一。大赛秉承“设计为人民服务,培养未来设计师”的理念,坚持艺术与技术并重、学术与公益并重,引导大学生将专业知识服务于社会,提升大学生的设计创新与实践能力,拓展国际视野及团队协作精神,成为未来的主力设计师。该赛事为中国高等教育学会发布的《全国普通高校学科竞赛排行榜》竞赛项目,大赛得到“学习强国”学习平台、中国教育报等权威媒体的宣传报道及联合国机构的称赞。大赛每年举办一届,已连续举办八届,本届大赛重庆分赛区有34所高校报名,共3422件作品。
近年来,学校紧紧围绕国家和学校关于创新人才培养模式的决策部署,加大教学投入、职业竞赛投入,强化创新实践、科研实践、场景化实践等培养环节,各专业充分发挥专业特色,将竞赛与教学相结合,以赛促教、以赛促学,提升学生参与热情、专业信心和实践能力的同时,实现了检验学生学习成果的目的,对学校进一步深化教育教学改革,努力提升人才培养质量,助推学校发展产生积极影响。
![4@}S[]9VBT0QGNMC1R][G9F.png](/__local/6/6B/D6/87B3BC912542B8947F39B59EE3A_006A6599_16AFD.png?e=.png)
官方文件

![OGPB~2V@D1QGP]XTOJX{V(R.png](/__local/2/19/FD/9144357695DD1DECB534B19D74F_FCE1293F_8C5A.png?e=.png)
beat365获奖情况