beat365官方网站
beat·365(中国)-官方网站
学校首页
部门首页
部门介绍
五年一贯制 ‖ 三•二分段 ‖扩招专项招生
工作动态
普通招生
分类考试招生
招生计划
招生简章
资助体系
部门首页
>
普通招生
>
正文
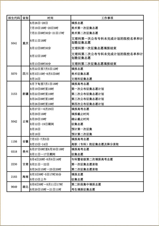
beat3652018年秋季高考填报志愿时间
2018-06-25 15:29:00 来源: 点击:
上一篇:
beat3652018年分省高考录取工作时间
下一篇:
beat3652018年招生简章